严选全链路基建从 2018 年就开始了,2019 年又对多端进行了补充,今年再做完大前端部分的链路就实现了全端全链路的覆盖。我有幸参与了整个建设过程,并作为大前端部分的负责人设计和完成了大前端部分的链路建设。
那么问题来了:
最后还会分享些做 SDK 的心得和对 APM 的一些展望。
企业在成长到一定程度以后都会对技术基建产生要求,这时候一般有两种路子可以走,购置大厂基建资源,另一种就是发挥技术团队的“余晖”,结合开源资源开发一套与企业业务域契合度比较高的自建方案。一旦走了第一条路子,就 kill 了大部分程序猿的 KPI,同时也保护了他们为数不多的头发。
无论采用哪种方式,需要解决的问题会随着业务体量的增加逐渐明显。
展开了聊的话,我相信你们故事比我还多,那我们需要的是什么呢?
实时全端全栈全链路性能异常监控系统
比较拗口,因为是我刚创造出来了,一般我们把这份基建项目称作 APM,他的系统架构图基本是这样的。

剩下的时间,我们掰开了,揉碎了,细细表一表。
数据收集是 SDK 的主要功能,SDK 从加载到页面的那一刻到从页面离开之前都一直在扮演一个看门狗的角色,不断收集前端发生的各种事故,实时的上报到后端,以此实现我们的监控目标。那 SDK 主要帮我们收集了什么信息,又怎么收集的呢?
SDK 想要收集什么数据,是由你的业务场景决定的:
大姐,你这么想要,钱付了么。我们也是有底线的,虽然我们名字很长(实时全端全栈全链路性能异常监控系统),但也不是啥都要支持。向我提需求之前,先想想好自己到底想要什么 :p
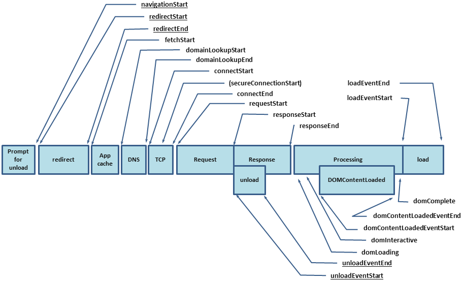
说到性能数据,不得不提 W3C 给我们的 performance.timing 了,这玩意是个好东西。官方图拿来凑字数。
 
                            
这张图并不是我们实际的每一次请求的耗时,而是一个页面在加载完成前的不同阶段,而且并不是所有的阶段都会发生。通过我们项目总结,将得到的这些数据分成两大类:
第一类,就是网页的“基础耗时类指标”,简单说,这类指标没啥用,大概看看有这么个东西就行了,这玩意主要用来做可视化的瀑布图,看起来比较酷炫而已。
| 字段 | 描述 | 计算方式 | 备注 | 
|---|---|---|---|
| DNS | DNS 查询耗时 | domainLookupEnd - domainLookupStart | - | 
| TCP | TCP 连接耗时 | connectEnd - connectStart | - | 
| SSL | 建立 SSL 安全连接耗时 | connectEnd - secureConnectionStart | 可用于对比上没上 HTTPS 对你的网站造成了多少影响 | 
| TTFB | Time to First Byte,网络请求耗时 | responseStart - requestStart | TTFB 的指标计算方式有很多,主要用来看着陆页面的网络响应时间,这么说很抽象啊,下边贴了个图,看一下就知道了 | 
| Content Download | 数据传输耗时 | responseEnd - responseStart | - | 
| DOM | DOM 解析耗时 | domInteractive - responseEnd | - | 
| RES | 资源加载耗时 | loadEventStart - domContentLoadedEventEnd | 同步加载的资源耗时,这部分往往是可以优化的部分 | 

第二类,我把它称作“有用指标”,我们做性能分析,主要关注的就是这几个了。
| 字段 | 描述 | 计算方式 | 备注 | 
|---|---|---|---|
| FB | 首包时间 | responseStart - domainLookupStart | 结合 TTFB 可以看出网络请求是否存在问题 | 
| FPT | First Paint Time, 首次渲染时间 / 白屏时间 | responseEnd - fetchStart | 从请求开始到浏览器开始解析第一批 HTML 文档字节的时间差 | 
| tti | Time to Interact,首次可交互时间 | domInteractive - fetchStart | 浏览器完成所有 HTML 解析并且完成 DOM 构建,此时浏览器开始加载资源 | 
| ready | HTML 加载完成时间, 即 DOM Ready 时间 | domContentLoadEventEnd - fetchStart | 如果页面有同步执行的 JS,则同步 JS 执行时间 = ready - tti | 
| load | 页面完全加载时间 | loadEventStart - fetchStart | load = 首次渲染时间 + DOM 解析耗时 + 同步 JS 执行 + 资源加载耗时 | 
1. 资源加载的 Size 为 0?
Size 数据是通过 PerformanceResourceTiming.transferSize 获取的。transferSize 只读属性表示所提取资源的大小(以八位字节表示)。如果是从本地缓存获取资源,或者如果是跨源资源,则该属性返回的值为 0。
在 Chrome 浏览器中按 F12 打开开发者工具面板,当 Network 页签上的 Disable cache 未勾选时,transferSize 为 0。
勾选 Disable cache 后,transferSize 即恢复正常。
2. 资源加载的 Time 为 0?
Time 数据是通过 PerformanceResourceTiming.duration 获取的。在瀑布图中查看静态资源加载情况时,部分情况下 Time 为 0,是由于该请求命中了缓存,并且是通过 max-age 控制的长缓存。
在 Chrome 浏览器中按 F12 打开开发者工具面板,取消勾选 Network 页签上的 Disable cache,刷新页面后即可看到经过网络过程所耗的时间。
3. 页面性能指标时间为 0?
查看 API 返回的数据时,如果发现很多返回的时间数据为 0,是因为受同源策略的影响,跨域资源获取的时间点会为 0,主要包括以下属性:redirectStart、redirectEnd、domainLookupStart、domainLookupEnd、connectStart、connectEnd、secureConnectionStart、requestStart、responseStart。
在资源响应头中添加 Timing-Allow-Origin 配置,例如:Timing-Allow-Origin:*。
网络请求指的是用户从当前系统中发出去的 Fetch/XHR 请求,如何无侵入的获取到这些请求的数据呢?那就需要 HACK 一下这两个方法了。

Hack 的步骤大概有以下几步:
有了这样的能力,在重写原生方法中我们就可以做很多事情了,比如:
话说回来,我们通过 TraceId,是怎么实现分布式链路跟踪的呢?这里不得不引入一张 Google 的图。

简单说,就是前端打一个标记以后,在后端服务节点传递数据的时候,保留这个头部,同时添加 from/to 的逻辑,来串联请求链路。

危险的代码都需要 try...catch,对于 SDK 来讲,只是 try…catch 还不够,还需要做两件事:
                            
错误数据的收集一般情况会通过冒泡机制,监听全局的 error、uncatchedException 两个事件,收集到之后,对错误进行分类,收集错误的堆栈信息进行上报。为了在错误分析的时候能够将错误快速的复现,还需要收集一下错误发生时候用户操作的上下文环境,包括一些浏览器基础信息,网络状况、用户的点击、输入事件(DOM 节点)等等。
最佳实践中,我们要求在发起网络请求等异步操作的时候添加 try...catch,捕获错误并妥善处理。但这种情况会阻止错误冒泡到全局,SDK
                                就捕获不到这个错误了。但对于业务层面,我们也没有得到想要的结果,这种情况怎么处理呢?
这种情况,我们提供了主动上报错误的接口给到接入方。
async getLIst(){
    try{
        const {result, pagination } = await axios.get(url, params);
        this.list = result;
        this.pagination = pagination;
    }catch(e){
        toastr.err(e && e.msg || '获取列表失败') // 最佳实践的错误处理
        sdk.report('error', e)  // SDK 提供的错误数据主动上报能力
    }
}
当然还有另外一种形式, SDK 重写 error 方法,接入方在 catch 中,使用 console.error(e) 将 error 打印到控制台。
console.prototype.error = function(){
    console.error(arguments);
    sdk.report('error', e)  // SDK 提供的错误数据主动上报能力
}
用户数据收集的目的是为了复现错误发生时用户的操作轨迹。以 FunDebug 的效果图为例。

收集用户信息时时刻进行的,这里的收集可以放到 worker 中进行,单独开一个线程处理可以减少对业务的性能损耗。
行为队列是一个固定长度(一般为 5~10 步)的队列,一旦发生错误,则从队列中取出当前内容,并清空队列,将错误信息和队列中的行为信息一同发布到后端。熟悉 HTTP 请求的同学就会发现,这不就是个“滑动窗口”么,对对,就是这个,太专业的!
另外,错误信息需要延迟发送,主要避免什么情况呢,就是重复报错数据的收集。重复报错问题在前端太常见了,一个报错你不管它,相同的操作再来一遍,还报错,再来一遍还是报错。就是这样,但这种场景下我们需要重复收集么,当然不用,只需要记录一下错误发生的次数就行了。

数据收集好以后,需要上报到日志收集服务,上报数据的时候就会遇到这么几个问题,数据模型的一致性(便于清洗和聚合),上报的方式和性能,以及自主数据上报能力。
上报的数据模型采用了通用的 OpenTracing 模型,结合我厂的一部分业务场景进行了改造。

一般上报会采用一个静态文件的形式比如 PNG/GIF 这种,可以规避跨域和异步等待的问题。在我开发 SDK 的时候,我把常见的上报方式都拿出来对比了一下。
首先会考虑使用 sendBeacon,毕竟是官方提供的专门用来做 report 的 API,虽然兼容性很挫。

但不影响我们对技术本身的追求嘛。
实在没有,那就得看一下上报数据的长度和方式了。一般情况下上报会分为两种形式。
主动上报组件跟业务关联度比较高,这里就不详细展开了,其实核心想法还是比较简单。就是在我们不方便去自动收集数据的场景中,由使用者(往往是集团大佬)来主动提供数据场景,并对数据进行脱敏处理(马赛克)通过简单的标识和文字注释,我们可以很容易定位到问题的所在。然后通过上报弹窗的形式,给大佬们更多选择。
核心截图逻辑可以抽离出来作为 Serverless,Capture as Service。
数据从 SDK 收集上报以后,通过 HTTP2 通道将数据发送到 Gateway 进行鉴权和过滤,而后通过 Kafka 通道消费到 Collector 做数据清洗、聚合和存储,最后向 NodeBFF 提供数据,由 NodeBFF 对数据可视化平台提供特性数据接口,最终时间数据可视化展示。

数据上报上来以后,需要对数据进行可视化展示,展示的数据不外乎性能、异常、链路信息。但这些信息的重心却不一样。
异常信息的展示分为三层:
我们进行异常和错误分析的时候,往往没法只通过代码就能定位到问题,还需要链路信息的辅助,所以如果错误发生上下文中有链路信息的时候,还可以通过上报的链路 ID,定位到当前错误发生时的网络请求,进而跳转到链路查询页面进行详细定位。
刀耕火种阶段,我们发布 SDK 一般是将 SDK 发布到 CDN,然后让业务方接入以后,通过时间戳查询参数来保障每次接入的都是最新版本。但这种方式存在很多问题。
这些都是让业务方觉得不靠谱的地方 ,那如何解决这个问题呢?

简单说就是造一个壳子,这个壳子可以从 CDN 拉取 script 模板,而这个模板是可以随时通过管理平台进行配置的。对于业务方而言,只需要接入一次盒子(或者通过工程化脚本、CI/CD 过程自动化接入)就可以通过配置来接入 SDK 了。
很不幸的是,当我有这个想法之后,抬头看一下,发现 Google/云音乐的大佬们早就已经做出来这样的东西了。最终还是采用共建的形式,引入了他们的方案。怎么说呢。
英雄所见略同。
遇到了 Script.error 问题?
当我们接入脚本以后,遇到过这个问题,就是错误收集到的时候,控制台打出了 script.error 问题,这个报错十分诡异,没有堆栈,啥也没有。那为什么会这样呢,其实一艘就有了。
“Script error.” 有时也被称为跨域错误。当网站请求并执行一个托管在第三方域名下的脚本,就可能抛出 "Script error." 最常见的情况是采用 CDN 托管 JS 资源。
浏览器只允许同域下的脚本捕获具体的错误信息。
简单的解决方案呢就是在 script 标签中添加 crossorigin 属性,不用给值。 当然这本身是一个跨域问题,需要
                                cdn 也配置一下头部允许策略 Access-Control-Allow-Origin: * 不过放心,现在主流
                                CDN 经这么做了。
稳定性保障主要分为三个角度:
SDK 的稳定是重中之重,你发出去的 SDK 一定不能影响业务的正常运行,否则就万劫不复了,轻松领 P0 级 Bug。那如何保障 SDK 不会出现这种问题呢?
上报接口一般是由后端提供的高可用服务,自动扩容 + 容灾处理,同时会在上报接口中通过 Appollo 来控制接口的采样,降低运维风险。
这里指的是性能卡点能力,其实也简单,就是提供一个接口调用,这个接口中封装的是固定环境下的 Lighthouse 运行时环境,管理平台将需要进行评测的页面地址发送到服务内部,由 Lighthouse 运行后返回当前给定的页面评分。管理平台可以根据这个评分对页面进行卡点(低于 80 分,不允许上线) 这套方案是参考集团内其他小伙伴开发的,我就不在这里赘述了。
开发 SDK 是有一段爱恨情仇的,从 0 开始开发,搭建工程化脚手架,到模块化拆分,多端支持持,功能性迭代,踩过了许多坑,印象最深的,莫过于 SDK 的发版落地。
如果你也面临开发 SDK 的任务,我有几个地方跟你唠叨一下。
APM 现有的能力主要放在了业务层面的性能、异常、错误监控上,收集数据,上报数据,可视化展示数据。除此之外,还能做些啥呢,换句话说:
你心中的 APM 应该是个什么样子呢?
我大概做了个脑洞,给这个未来建起来的监控生态取名 hands 取义,上帝之手。你瞧不见他,但他无时不刻不在,当你需要的时候,伸手可得。

功能上,应该有这样一些能力:
本来想要展开的盘子挺大的,但写写发现,要把事情全部讲清楚,能凑够一本书了,恰逢贝壳的陈辰老师出了一本《从零开始搭建前端监控平台》想要深入探讨的,可以先去读一下陈老师这本书,当然也可以凑够 300 人,开个答疑聊天群,我们云聊一下。
最后放一句之前看到的 Slogan,切中就里地说明了监控平台的价值:
Prepare for the unpredictable.
未雨绸缪。